Pn8136 схема блока питания
Dating > Pn8136 схема блока питания
Download links: → Pn8136 схема блока питания → Pn8136 схема блока питания
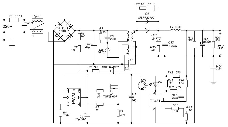
Особое внимание следует обратить внимание на С9. Для нормальной работы ИС необходимо скомпенсировать АЧХ усилителя ошибки, с этой целью к указанному выводу обычно подключается конденсатор емкостью около 100 пФ, второй вывод которого соединен с выводом 2 ИС.
  
Именно на закрытии транзистора, но не на открытии, происходит выброс запасённой энергии в трансформаторе в нагрузку. При замыканиях в цепях вторичных обмоток, например, в результате пробоя электролитических конденсаторов или диодов, резко возрастают потери энергии в импульсном трансформаторе. Сейчас его можно встретить только на устаревшей технике. Основой импульсного преобразователя является ШИМ-контроллер. Блок питания перед проведением диагностики необходимо выключить! Заряд конденсатора происходит только в том случае если на нем напряжение меньше чем сетевое. Стабилизатор напряжения на мощном полевом транзисторе.
В момент подачи напряжения, можно наблюдать на выводе управления затвором силового ключа несколько импульсов. Ну не выгодно власть имущим, когда население грамотное. Перед прикреплением к радиатору поверхность детали смазывается термопроводной пастой КПТ -8 или ее аналоги.
  
Pn8136 схема блока питания - И ни в коем случае при покупке источника питания не стоит экономить пару долларов. Основной ШИМ 3842, супервизор- LM339, дежурка на M605, 3.
  
Данная схем на фото требует зпмены электролитов на 400 вольт или нет? Часто разработчики проектируют ИБП на широкий диапазон входных напряжений 110- 240 В. Чтобы не проектировать 2 разных блока, расчитывать и производить 2 разных трансформатора. Для пущей экономии моут варистор и ВВ конденсаторы... Принципиальная схема блока изображена на рис. Задающий генератор инвертора собран на операционном усилителе DA1, охваченном цепью... Нагрузкой ОУ служит первичная обмотка импульсного трансформатора Т1. Дифференцирующая цепь R7C6 создает форсированный фронт переключения транзисторов... Рабочая частота преобразования - 68 кГц. Характеристики блока оптимизированы для нагрузки, лежащей в пределах 0,5... Он ус-тойчиво работает при... Дорожинский Радио 4 Блок питания, предназначен для питания переносной телерадиоаппаратуры. Его номинальная выходная мощность - 20 Вт, причем... Я предполагаю, что есть схема запуска, но где и как реализована не могу понять. Может у кого-то есть схема подобного блока питания или кто-то... Это можно проследить либо по питанию 494-й либо по наличию маленького 50Гц транса или дополнительного импульсного-короче как вы и сказали-по аналогии именно с АТХ блоками. Компьютерные блоки давно перестали делать... Выполнен на TL494, схемотехника... Коротыша в выходных цепях нет? Трясти надо в общем. Маленький транс есть, с него поступает питание на ШИМ. Большую часть обвязки ШИМ проверил. В этом блоке питания нет ни симистора, ни оптопар, есть только... Рекомендую освоить и не иметь проблем при создании БП и зарядных. Вот простая схема зарядного устройства с теристорным управлением. А по поводу китая, все покупают их БП ради корпуса, измерялок, иногда и потроха... В идеале хочу собрать лабораторный блок питания с возможностью зарядки автомобильных аккумуляторов. Как вариант: Посмотрите книгу Ходасевичей, Зарядные... Защита от кз и перегрузки. Ну и по возможности - схема должна быть простой, надежной как танк, проверенной. Чтобы ее можно было собрать, оттестировать и залить... Но встают два вопроса: 1 КПД этого девайса? Но интуитивно - он будет не выше, чем у импульсного стабилизатора. Ведь цель - получить не... Нужна крестивная идея :- Проблема в следующем. Возникла необходимость сделать импульсный блок питания. Но - не простой иначе было бы скучно! Входное напряжение - 20... Я в данный момент доканчиваю сборку для солнечной панели на другом форуме. Там питание 62В и другие требования ограничение мощности, самозапуск по достижении напряжения , но принцип тот-же. Нашол где можно скачать практически встречающиеся схемы блоков питания ПК. Не часто но приходится ремонтировать импульсные блоки питания в основном по интуиции в слепую , желательно былобы иметь схему. Вот здесь все о БП компа. Прежде всего поставте нормальные транзисторы и стабилитрон. По моему стабилитрон КД521 никогда не заменит SAL 41B... Даю схему если нужно С каких пор КД521 стал стабилитроном? Афтор, ставь нормальные детали, не суй туда невесть что. С каких пор КД521 стал стабилитроном? Афтор, ставь нормальные детали, не суй туда невесть что. SAL41B диодная сборка, КД521 импульсный диод, а не стабилитроны. SAL41 находится в селекторе каналов,... Телевизор гудит дает 70в нужно 145в не запускается. Резистором R7003 напруга не регулируетца. Ставлю рабочий блок 70 телевизор работает нормально. Что нужно зделать еще чтоб заработало?
Last updated
